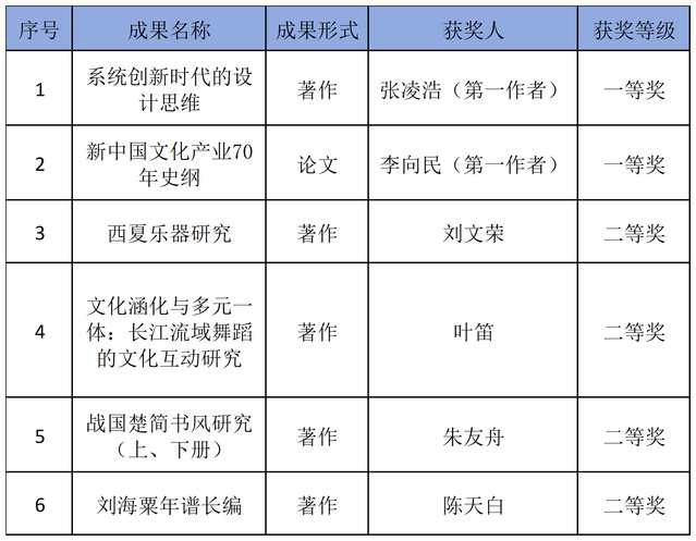
近日,江苏省人民政府发布《关于公布江苏省第十八届哲学社会科学优秀成果奖的决定》,南京艺术学院斩获6项荣誉,其中一等奖2项、二等奖4项。

江苏省哲学社会科学优秀成果奖每两年评选一次,旨在激励人文社科工作者深耕学术、勇于创新,推动全省哲学社会科学事业高质量发展。
此次获奖是对我校哲学社会科学研究工作的充分肯定,亦是对全体科研工作者的有力鼓舞。南京艺术学院将以此为契机,持续深化科研体制改革,聚焦国家与区域发展需求,强化学科交叉融合与学术创新,产出更多高质量、有影响力的研究成果,为推动全省乃至全国哲学社会科学繁荣发展贡献南艺力量。(科研处)